提醒!北京小客车指标调控管理信息系统原域名将停用
〖壹〗 、北京市小客车指标调控管理办公室于10月12日发布了重要通知 ,提醒公众注意北京市小客车指标调控管理信息系统的域名变更情况。公告指出,自2021年1月1日起,该系统的域名正式变更为https://xkczb.jtw.beijing.gov.cn 。同时 ,原域名https://将于10月30日正式停止使用,建议用户及时更新访问路径。

〖贰〗、易车讯 日前,北京市小客车指标调控管理办公室10月12日发布通告:北京市小客车指标调控管理信息系统域名已于2021年1月1日调整为:https://xkczb.jtw.beijing.gov.cn。原域名(https://)将于10月30日停止使用 。

〖叁〗、下面 ,在属性菜单中,点击“高级”,在“设置 ”中找到“安全”。下拉右滚动条,如图所示 ,在“使用SSL3.0”和“使用TLS1.0 ”前打勾,然后点击“确定”。再次打开浏览器,进入北京乘用车指标管理信息系统的官方网站 。可以看到验证码已经正常显示。
〖肆〗 、检查你的网络链接可能是你网络的不稳定 ,网速慢导致的网页打不开的,你可以使用腾讯电脑管家的网速测试来检测下你的网络。垃圾缓存过多长时间浏览网页导致的垃圾缓存过多,从而不无法浏览网页的 ,你可以打开腾讯电脑管家,工具箱里有清理垃圾功能,你可以清理下垃圾。
〖伍〗、北京的小客车指标调控管理信息系统自2011年1月1日起启动 ,新域名自2021年1月1日正式启用 。该系统的启用有效推动了北京全市小客车数量的调控工作,取得了显著成效。北京的小客车数量调控工作自2012年1月1日起通过《〈北京市小客车数量调控暂行规定〉实施细则》进行规范。

如何查询与打印北京市小客车指标
〖壹〗、查看并打印指标:登录后进入“用户中心”,在“更新指标模块中查看已生成的指标文件 。点击“打印 ”按钮 ,直接生成带公章的PDF文件,按需打印即可。图:北京市小客车指标管理信息系统界面(示例)特殊情况处理:若超过10个工作日仍未生成指标,需在系统中手动提交“指标更新申请”,等待审核通过后打印。
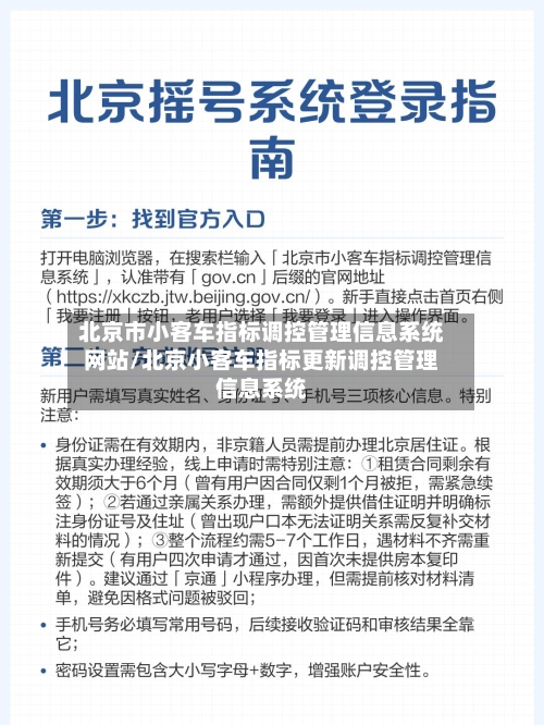
〖贰〗 、登录北京市小客车指标调控管理系统 访问官方网站:打开浏览器 ,输入北京市小客车指标调控管理系统的官方网址:https:// 。注意:确保您访问的是官方网站,以防信息泄露或遭遇诈骗。注册与登录:如果您之前未注册过该系统,需要先进行注册。
〖叁〗、通过北京市小客车指标调控管理信息系统查询这是最常用的线上查询方式 ,需登录系统后操作:登录系统:打开北京市小客车指标调控管理信息系统官方网站,输入手机号、密码后点击【我要登录】按钮完成身份验证 。
北京市小客车指标调控信息管理系统
手机登录方式用户可通过手机浏览器访问系统。打开手机浏览器后,输入北京市小客车指标调控管理信息系统的官方网站网址 ,近来可用的网址有两个,分别为https:// 以及https://xkczb.jtw.beijing.gov.cn/ 。
系统维护:- 北京市小客车指标调控管理信息系统可能会定期进行系统更新和维护,这期间系统会暂时关闭或登录功能受限 ,导致用户无法登录 。- 解决办法:用户可访问官方网站或相关政府部门公告,了解系统维护的时间和进度,在维护完成后再次尝试登录。
提交资料后 ,系统显示有效的申请编码。申请人可通过首页左下角的登录入口,使用手机号查询和修改申请表内容。资格审核与摇号:只有通过资格审核的申请人方能参与摇号配额的争夺 。综上所述,北京市小客车指标调控管理信息系统操作界面设计合理,流程清晰 ,为用户提供了便捷、高效的在线服务。
首先,访问北京市小客车指标调控管理信息系统的官方网站。寻找密码重置选项:在登录界面,仔细查找并点击“忘记密码”或“重置密码”的选项 。根据系统提示操作:根据系统提示 ,输入注册时所使用的手机号码 、邮箱地址或其他身份验证信息。系统会通过这些信息验证您的身份,并允许您进行密码找回或重置。
北京小客车摇号资格申请网址
首次申请,可通过网站填写个人新购车辆申请 ,并设置密码 。后续操作可凭编码和密码登录系统。也可携带相关证明材料到户籍所在地的区(县)对外办公窗口办理。十信息修改 申请人信息有误或发生变化,应及时修改 。首次申请提交后,可在网站登录修改。其他时间需重新申请并修改信息。十取消申请 退出摇号后 ,可通过网站或窗口取消申请 。
北京小客车摇号资格申请可以通过访问官方网站来完成。该网站是北京市小客车指标调控管理信息系统,提供了一站式的服务,帮助市民了解和办理小客车指标的相关事宜。网上申请小客车指标的过程相对简便。首先 ,用户需要注册并登录系统,输入个人基本信息和身份证明信息,包括姓名、身份证号等 。
北京车辆摇号官方网站登录入口登录网址北京小客车摇号官方网站入口:https://xkczb.jtw.beijing.gov.cn/ 北京小客车摇号怎么申请?单位或者个人申请指标按照以下程序进行:(一)提出申请,获取申请编码;(二)经审核通过后 ,确认申请编码为有效编码,参加指标配置;(三)中签后获得配置指标确认通知书。
确认摇号资格和审核状态 申请人应登录北京市小客车指标调控管理信息系统(https://xkczb.jtw.beijing.gov.cn/),查询自己的审核结果和摇号状态。如果资格仍在有效期内且审核状态信息未变 ,通常系统会自动延续摇号资格,无需重新申请 。









